Introducing BromoTAG and AGB1: our new inducible degron system for potent, rapid, selective protein degradation
Great work by Adam and Conner, who led chemistry and biology on this study, and in collaboration with Dario Alessi’s group!
Read the Open Access full article.
Authors: Adam G. Bond, Conner Craigon, Kwok-Ho Chan, Andrea Testa, Athanasios Karapetsas, Rotimi Fasimoye, Thomas Macartney, J. Julian Blow, Dario R. Alessi, and Alessio Ciulli*
Title: Development of BromoTag: A “Bump-and-Hole”–PROTAC System to Induce Potent, Rapid, and Selective Degradation of Tagged Target Proteins
Abstract
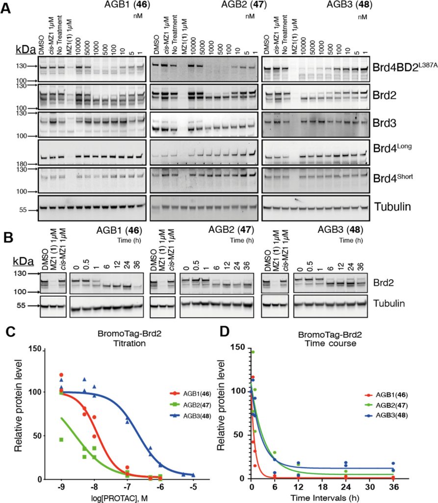
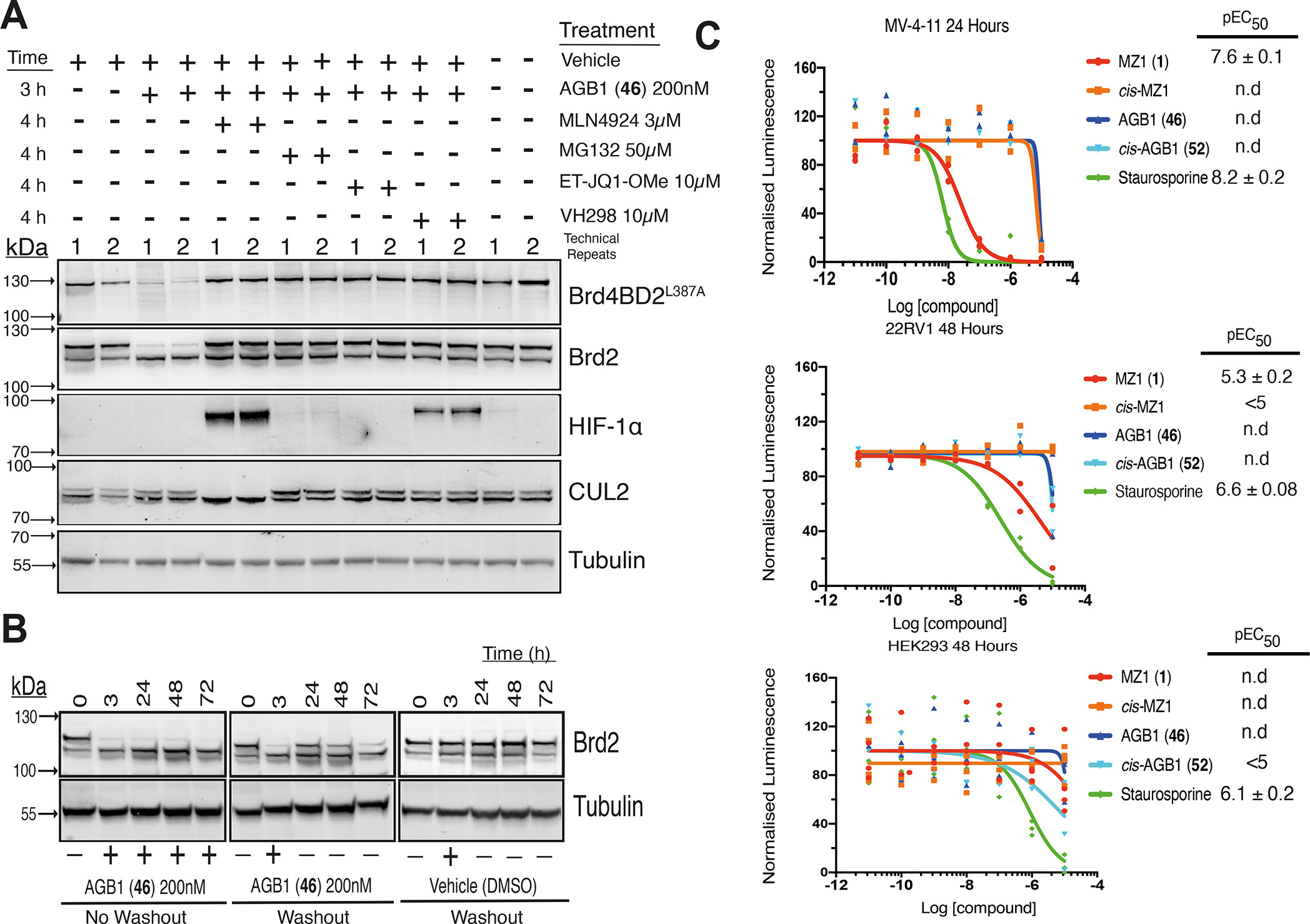
Small-molecule-induced protein depletion technologies, also called inducible degrons, allow degradation of genetically engineered target proteins within cells and animals. Here, we design and develop the BromoTag, a new inducible degron system comprising a Brd4 bromodomain L387A variant as a degron tag that allows direct recruitment by heterobifunctional bumped proteolysis targeting chimeras (PROTACs) to hijack the VHL E3 ligase. We describe extensive optimization and structure–activity relationships of our bump-and-hole–PROTACs using a CRISPR knock-in cell line expressing model target BromoTag-Brd2 at endogenous levels. Collectively, our cellular and mechanistic data qualifies bumped PROTAC AGB1 as a potent, fast, and selective degrader of BromoTagged proteins, with a favorable pharmacokinetic profile in mice. The BromoTag adds to the arsenal of chemical genetic degradation tools allowing us to manipulate protein levels to interrogate the biological function and therapeutic potential in cells and in vivo.
Our PROTAC degrader AGB1 and BromoTAG-specific antibody are available with no strings-attached upon request. Feel free to contact Alessio if you’d like to try the BromoTag out with your favourite protein!
Related links
- Tocris Biotechne: BromoTag AGB1 Cat. No. 7686
- Tocris Biotechne: BromoTag cis-AGB1 Cat. No. 7687
- Novus biologicals (a Biotechne brand): BromoTag Antibody Cat. No. NBP3-17999
- Tocris Biotechne: BromoTag AGB3 Cat. No. 7688
















